新闻中心
NEWS
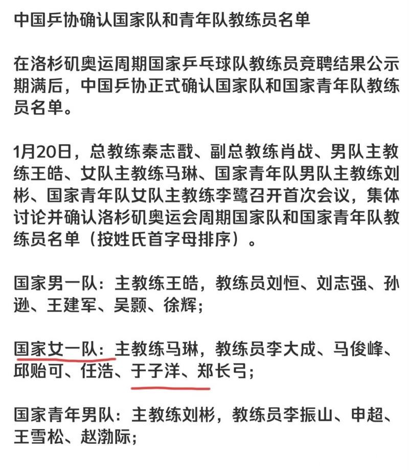
巴黎奥运周期的尾声与新一个周期的起点交织在一起,中国乒乓球队教练组名单的公布,再次牵动了球迷的视线。在这份全新的配置中,最引人关注的无疑是国乒破格提拔王曼昱昔日搭档于子洋,以及外界热议的陈梦恩师有望执教王楚钦这一潜在组合。表面上看,这只是教练团队的一次人员调整,实则折射出国乒在新周期中对人才培养模式、技战术风格传承以及队伍内部竞争机制的一次系统再造。

从整体上看,这份教练组名单释放出一个清晰信号 国乒不再满足于“以老带新”的保守布局,而是选择在关键岗位上大胆启用新生力量,用更接近当代运动员思维方式的教练,去激活队内的潜在竞争力。尤其是于子洋的破格上位,不仅与他个人的运动员经历密切相关,更与女队中坚王曼昱的成长轨迹交织在一起,形成了一个极具象征意义的纽带。这种“从搭档到教练”的角色转换,本身就体现了一种全新的队内培养链条 由熟悉一线对抗节奏的前主力,直接进入教练层,为队伍注入更具前瞻性的理念。
回顾职业生涯,于子洋曾与王曼昱在青年时期长期搭档,二人在混双和团体赛场上都留下过相互扶持的身影。这对“昔日搭档”如今在国家队体系中以全新身份再度同框,一位是大赛经验丰富的世界冠军主力,一位是转型为教练的前主力球员,这样的组合有望在女队中形成一种特殊的化学反应。一方面,于子洋熟知王曼昱的节奏偏好、心理起伏、训练习惯,能够在细节上给出极具针对性的建议 他本人也经历过从天才新星到面对激烈竞争、最终选择转型的全过程,更理解当代国乒主力在巨大压力下的心理状态,这对王曼昱在新周期中重新构建优势、丰富技战术套路具有重要参考价值。
从技战术角度看,王曼昱的特点在于对抗能力强、前三板质量高、防守反击稳定,但在伤病恢复和状态波动期,她需要的是既懂技术又懂心理节奏的“贴身教练”。于子洋的加入,很可能在两个层面发挥作用 一是通过大量一线对抗经验,帮助她在对阵海外主要对手时进行更具实战视角的模拟和预判 二是通过自身失败与调整的经历,协助她建立更稳定的长期竞争心态,避免陷入单纯成绩导向带来的内耗。这种更“同龄化”的教练与队员组合,本身也是国乒在代际交替中尝试的一种新模式 用更年轻的教练去帮助主力选手实现风格升级和心理重塑。
与于子洋的破格提拔相呼应的是 另一条引发广泛讨论的线索 “陈梦恩师将执教王楚钦”。陈梦在职业生涯中,从一度被外界质疑心理关口,到最终站上奥运冠军与大满贯的高度,其背后教练团队的作用不可忽视。她的恩师在长期合作中,形成了一整套围绕大赛准备、情绪管理、关键分处理的体系化经验,而这套经验如果能在新周期中部分移植到王楚钦身上,无疑将极大提升国乒男队“一哥”的整体稳定性。王楚钦以节奏凶猛、反手质量高著称,但同时也经常处在舆论和压力的风口浪尖,外界对他最大的期待,不仅是技战术水准继续拔高,更是临场情绪与关键分把控能力的成熟化。

如果说陈梦恩师当年帮助弟子完成的是“从天赋到稳定冠军”的转变,那么如今这套经验有机会在另一位核心身上复刻。不同的是,王楚钦所面对的,是一个社交媒体更发达、舆论节奏更快、国际竞争更激烈的时代。教练若能在训练之外,在赛程规划、信息过滤、阶段目标设定等方面进行更加细致的管理,帮助他建立更清晰的阶段性自我定位,那么“高波动的天才”向“长期统治型核心”的过渡将更加顺畅。可以预见,一旦这对潜在师徒组合正式成形,其成败将直接影响巴黎之后整个男队的战术构架与排兵布阵。

从更宏观的视角来看,这次教练组名单的调整,不只是个别席位上的更替,而是国乒在新周期中对教练队伍年轻化、专业化、结构多元化的一次尝试。一方面,像于子洋这样刚从运动员转型的“年轻教练”,能把最新的对抗感受、器材理解和国际对手情报带入训练体系中,防止教练体系出现认知滞后 经验丰富、带出过奥运冠军的资深教练继续担纲核心位置,确保大赛应对体系、队内管理文化和荣誉传统得以延续。两者叠加,形成的是一种“上承传统、下接潮流”的立体教练梯队。
可以类比的是,在此前的一些大赛中,国乒已经多次验证“教练搭配”的重要性。例如有的球员在更换教练后,侧重从发接发和落点变化入手,短时间内便改变了此前对某些外协选手“打着别扭”的局面 也有球员在引入善于心理疏导的教练后,在决赛第五、第七局的关键分处理上肉眼可见地成熟。这些案例说明,在如今世界乒坛整体水平趋于接近的情况下,教练组选配本身就是决定胜负的隐性变量。无论是“王曼昱 昔日搭档教练组合”,还是“王楚钦 陈梦体系教练组合”,都不应只被看作是人事新闻,而应理解为国乒在未来数年竞争格局上的前置布局。
任何教练组的调整都有一个磨合周期。对于于子洋而言,如何从“更像队友”的身份,平稳过渡到具备权威性的专业教练,是他必须尽快跨越的门槛 他既要保留自己与现役主力之间天然的沟通优势,又要在训练计划制定、技战术分析、赛后复盘中展现出足够的系统性和前瞻性。对于陈梦恩师来说,如果未来真的与王楚钦展开密切合作,他也需要根据男队技战术节奏、比赛密度以及对手类型的差异,对原有训练体系进行有针对性的调整,而不是简单复制既有模板。双方能否在尊重各自经验与特点的基础上形成合力,决定了这次教练组新布局的成色。
综合来看,“教练组名单公布 国乒破格提拔王曼昱昔日搭档于子洋 陈梦恩师将执教王楚钦”这一系列变动,实质上揭示了国乒在新周期中一种更主动、更前瞻的布局思路 通过年轻教练与名帅经验的结合,通过熟悉队员成长背景的“内部力量”与系统化管理的“老派智慧”的交织,去构建一个既能延续辉煌、又能不断自我革新的团队生态。在激烈的世界乒坛竞争环境下,这种从教练组层面的深度调试,或许将成为国乒继续保持领先、应对新对手冲击的重要“隐形武器”。







